當前位置: 華文世界 > 財經

碳足跡標識與認證制度:國際經驗與啟示

2025-01-11財經

碳足跡標識(Carbon labels,「碳標識」)是將產品的碳足跡資訊以標識的形式告知消費者的一種新型環境標識制度,它是資訊傳遞與透明化的橋梁、推動低碳政策實施的有力工具,也是國家品質認證體系建設的基礎。當前,越來越多跨國公司將碳標識認證納入永續供應鏈管理要求,一些國家和地區逐步建立起碳產品碳足跡核算和認證的統一制度。 建立統一的產品碳足跡標識認證制度是中國下一階段構建碳排放管理體系的重點任務

目前,中國的碳標識認證制度尚處於示範和探索階段,在法律和制度上並沒有統一的標準和形式。本文作為碳標識認證制度研究報告系列的上篇,梳理總結了國際上其他國家和地區碳標識制度的成熟經驗,為中國制定更合理可行的碳標識認證制度提供一定的經驗借鑒;下篇將著眼國內的碳標識制度相關政策、工作路線、實施現狀和問題,為中國碳標識制度建設提出更加針對性地建議。

第一個碳標識制度於2007年誕生於英國,在國際龍頭企業的推動下,碳標識在全球得到快速普及。在前期,企業和社會力量發揮了關鍵作用,隨著全球氣候治理體系的演進,碳標識制度呈現出 擴充套件化、國際化和縱深化三大趨勢 :1)覆蓋的行業領域和參與主體不斷擴充套件;2)從國家或區域內的治理政策轉變成為全球化的跨國治理體系;3)碳標識越來越多被套用於專業領域和政策制定,透明度、可比性和可溯性成為核心要求。總體而言, 碳標識制度逐漸從原來的企業自願認證及自願使用,開始向實行嚴格的評價標準和強制性的國家品質標識轉化,並且向國際統一的認證制度轉化趨勢十分明晰

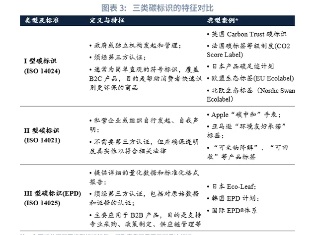
本文主要研究碳標識的管理機制和認證制度,因此依據國際通用標準將碳標識制度分為三類,並分別對制度設計和實施管理措施進行討論分析。其中, I型和III型碳標識 均要求獨立的第三方認證,具有統一的管理標準和認證機制,是由政府或第三方機構主導 「官方」制度 ,; II型碳標識 則屬於自我聲明,不需要第三方認證,是由私營企業或組織自行發起的 「民間」制度 在標識內容和套用上 I型和II型 碳標識通常為簡單直觀的符號標識,主要覆蓋B2C消費品,目的是幫助消費者快速辨識更環保商品; III型標識 則提供詳細的量化數據和標準化格式報告,主要套用於工業、建築、能源和交通等領域的B2B產品,目的是支持專業采購、政策制定、供應鏈管理等。

各類碳標識制度在實施和發展過程中面臨著共有或獨特的問題和挑戰,包括: 1)標準化制度欠缺 :盡管ISO標準為碳標識提供了基本原則和框架,但在具體的評價方法和認證要求上,尚缺乏統一、公認的國際標準; 2)高昂的成本 :碳標識的認證和管理的費用通常較為高昂,且對專業能力和資源等提出較高要求,給中小企業和開發中國家造成了潛在的壁壘; 3)消費者參與度不足: 一方面消費者的購買行為尚沒有因為產品碳標簽而發生實質性改變,此外消費者近年對碳標識的信任度也在下降; 4)真正減排效益的實作 :碳標識制度在促進產業鏈降碳中發揮的真實作用尚不明確,此外如何權衡認證標準嚴格程度與市場滲透率,也是政策制定者需要解決的難題。

針對上述問題和挑戰,結合中國碳標識與認證制度建設的目標與現狀,本文透過案例分析的方法總結了國際上值得借鑒的經驗和措施:

一是在政策基礎上,建立統一的管理框架和認證制度。 從國際生態標識制度的發展經驗看,由政府建立統一的管理框架和認證制度,是碳標識取得消費者信任並規模化發展的關鍵。 歐盟生態標簽 提供了較好的制度設計案例:統一的法律制度、多元且相互制約的管理架構和透明獨立的認證制度,是其成功的三大要素。

二是在技術標準上,與國際接軌同時兼顧本土適用 。一方面以國際標準和制度框架為基礎,確保與國際體系的技術相容和互認互通;另一方面,建立可以反映本土化能源結構和生產工藝的標準和資料庫,尤其針對自身優勢產業。具體可以參考日本與南韓碳標識制度的案例。

三是在擴市增需上 采取政策引導與市場雙輪帶動的總體思路, 有三種具體的方式被驗證可行性高且效果顯著 :1)將碳標識納入公共采購制度標準。 公共采購具有顯著的市場影響力和連鎖效應,同時還可以與已有的綠色低碳政策相結合,歐盟的綠色公共采購計劃、日本和南韓的產品環境聲明(EPD)制度均提供了成功範例; 2)直接的財政與技術支持: 政府可以透過提供市場有利競爭、投融資傾斜和直接的財政補貼和稅收優惠政策,調動企業積極性;並對中小企業設定更簡化的認證流程,提供培訓和技術指導等; 3)組織龍頭企業及行業協會發起倡議 :一方面,政府可以與重點行業鏈主企業合作,設立供應鏈脫碳目標促進上遊企業參與;另一方面,成立覆蓋各類利益相關方的協會或合作平台,促進碳足跡數據的共享,提高社會對碳標識的認知。丹麥生態標簽組織、亞馬遜、德國環境部與工業企業的合作等案例均提供了成功的範本。

碳標識認證制度是資訊傳遞與透明化、鼓勵市場低碳轉型的工具,同時也是碳足跡管理體系的重要組成部份,是標準化管理的制度和技術基礎。中國將「建立產品碳標識認證制度」作為碳足跡管理體系建設的重點任務之一,但尚處於示範和探索階段,在法律和制度上並沒有統一的標準和形式。本文透過梳理總結國際上其他國家和地區碳標識制度在機制設計、標準法規、實施管理等方面的成熟經驗,為中國制定更合理可行的碳標識認證制度提供一定的經驗借鑒。

1.1.1 生態足跡與生態標識

生態足跡(Ecological footprint) 的概念誕生於1990s年代,其用土地和水域的面積來估算人類為了維持自身生存所需的自然資源與生態服務的量,從而評估人類對生態系和環境的影響

生態標識(Eco-labels) 是一種自願的環境效能認證與標識,標識了某產品或服務在 全生命周期 過程中對環境的影響較低或符合特定的永續標準。生態標識涵蓋多種定性或定量的環境指標,其與傳統定義的生態足跡的聯系已相對較弱,而更多在於其 環境聲明(Environmental disclaim) 的內容:即以透明、可信的方式向消費者傳遞某一產品或服務的環境影響或其他內容,以促進綠色消費行為,並推動生產側采用更低碳環保的技術。

生態標識可以涵蓋各類單一或多個環境指標,定性或定量;其形式可以為標簽或聲明檔;可以是經過第三方認證的,也可以是自我聲明。 相對於廣泛的環境標誌與聲明, 生態標識強調 全生命周期評價 (Life-cycle Assessment, LCA)的概念和方法。

1.1.2 碳足跡與碳標識

碳足跡(Carbon footprint) 是以二氧化碳排放當量表示特定的人類生產消費活動導致的溫室瓦斯排放,根據評價物件和範圍又可分為國家(地區)碳足跡、組織碳足跡、計畫碳足跡和產品碳足跡。本文討論的「碳足跡」即狹義的 產品碳足跡 ,指某產品或服務在其 全生命周期 過程中產生的直接和間接溫室瓦斯排放總量

碳足跡標識(Carbon labels,「碳標識」) 則是將產品的碳足跡資訊以標識的形式告知消費者的一種新型環境標識制度, 是生態標識的延伸和具體化

在目標和功能上, 碳標識與生態標識及各類環境標誌一致,包括:

向消費者及下遊相關方提供透明的產品環境影響資訊;

引導鼓勵綠色低碳消費,從需求側倒逼更綠色低碳的生產模式;

幫助企業辨識減排機會,激勵企業低碳綠色轉型;

支持政策制定和監管。

在標識的管理與認證制度上 ,碳標識、生態標識都遵循一般環境標誌與聲明的相關標準(詳見章節1.2)。下圖闡釋了三類標識的關系。

為了統一規範不同國家和地區的環境標誌制度,國際標準化組織(ISO)在2000年出台了 「ISO 14020: 環境標誌和聲明(Environmental Labels and Declarations)」系列標準 ,其將環境標誌

I型環境標誌(Type I environmental labelling): 具有清晰、統一的標準,通常由政府或獨立第三方機構發起和管理,須經過認證;

II型環境標誌(Type II self-declared environmental claims): 由企業對其產品環境內容自行制定釋出的單方面聲明,沒有獨立的標準和管理制度,無需認證;

III型環境標誌(Type III environmental declarations): 基於全生命周期評價(LCA)標準、針對特定指標的量化、詳細、經過第三方認證的環境綜合資訊披露檔,又稱「 環境產品聲明 EPD, Environmental Product Declaration)」。

碳標識制度的分類及管理也遵循以上的方法和標準,目前全球主流的碳標識制度覆蓋了全部三種型別 。由於目標和主管機構的不同,各類碳標識制度在資訊內容形式、標準制度、保障機制等方面也各具特征。下表對三類碳標識(或更廣義的環境標誌)主要特征進行總結和對比:

總體而言 I型和III型碳標識通常為政府或第三方機構主導的 「官方」制度, 具有統一的標準制度, 第三方認證是這兩類標識制度的核心 ;II型碳標識為私營部門自發建立的 「民間」制度 ,其實施、套用和制度設計直接受市場需求、企業目標等因素影響。第三章節將針對每類碳標識的特征和典型案例進行詳細分析。

作為一種新型的生態標識,碳標識制度在全球已經歷了近二十年的發展和演進,本文將其發展歷程總結為三個階段:

2.1.1 誕生與探索階段(2006 ~ 2010)

第一個碳標識制度誕生於英國。2006年,英國政府透過【氣候變遷法案】,確立了綠色發展目標,同年授權獨立機構碳信托(Carbon Trust)負責產品碳標識制度的開發。2007年,碳信托釋出了兩種碳足跡標簽 2 測量標簽和CO 2 減排標簽。前者展示了產品的溫室瓦斯排放量的具體數值,後者則表明制造商承諾在制造過程中減少溫室瓦斯排放。企業可根據需求自願申請。

碳標識在全球的快速普及得益於國際龍頭企業的推動 。2007年,英國最大的零售商樂購(Tesco)宣布將啟動碳標識計劃,對其銷售的70,000種產品進行碳足跡測算並對精選產品加註碳標識

該階段碳標識制度具有以下特征:

政策主導的試點計畫: 該階段大部份碳標識制度為政府及官方組織發起,並從小範圍的試點計畫開始;

市場接受度有限: 由於消費者對碳標識的認知較低,套用主要 集中於部份已開發國家、永續表現領先的大型企業以及少數產品類別 (如食品和飲料、家電、鞋服等消費品);

標準化的初步探索 :2008年,英國標準委員會(BSI)正式釋出 PAS 2050標準 ,為產品和服務的生命周期碳足跡量化和報告提供了方法學基礎,也極大推動了產品碳標識的套用和普及。

2.1.2 市場化擴張階段(2011 ~ 2020)

隨著各地碳標識制度從試點階段逐步走向成熟,以及全球對供應鏈減排的日益重視,碳標識的市場驅動和企業參與日益增多,具體體現如下:

公共機構主導向私營部門轉變: 隨著市場需求的增加,碳標識制度由政府、非盈利組織等公共機構主導的 G2C (Government to Consumer)模式,迅速向私營企業和組織主導的 B2C (Business to Consumer)模式轉變,社會力量成為碳標識制度的重要主導力量;

多行業擴充套件: 碳標識的套用從食品和消費品擴充套件到能源、電子、建築材料等多個行業,市場上湧現出更多型別的碳標簽;

方法學標準的完善: ISO 14067、產品類別規則(Product Category Rules, PCRs)等方法學陸續出台,為碳足跡的評價、報告提供了更全面、統一的指導,提高了不同地區、產品間的可比性。

消費者意識提升: 越來越多的消費者願意選擇「低碳」產品。碳標識逐漸成為企業的市場有利競爭之一,「有標」產品也形成了溢價效益。

2.1.3 規範化與嚴格化(2020 至今)

近年,隨著全球氣候治理行動的深化,碳標識制度進入了更加規範化和全球統一化的階段,具體特征如下:

標準的強制和嚴格化: 為避免「洗綠」亂象,保護消費者權益,針對碳標識評價與認證的制度日益嚴格,以歐盟為首的國家和地區也紛紛透過立法或實施嚴格的監管條例對碳標識進行規範。

全球協調與互認: 為了促進公平性與可比性,不同國家和地區正在努力推動技術標準的協調統一和互認。

數位化與透明度: 對碳標識透明度和精確度要求的提升,使得碳標識制度的實施越來越依賴數位化工具,便於消費者和政策制定者的監督。

碳標識制度的發展總體上與廣泛的生態標識體系演進方向一致,同時也具有其獨特特征。本文將其發展趨勢總結為三個方向,分別為擴充套件化、縱深化和國際化:

2.2.1 擴充套件化

從全球的生態標識體系整體來看,其發展呈現出「擴充套件化」的趨勢,具體體現在三個方面:

一是參與主體和制度的多元化 。生態標識制度從由政府等公共機構主導,逐漸向私營部門的企業和團體主導轉變,社會力量逐漸成為生態標識體系的主導力量。

二是覆蓋行業和產品類別的豐富 。生態標識從最初專註於食品、日化用品、電子家電等B2C消費品,逐漸擴充套件到能源、建築、工業產品等B2B領域。

三是標識涵蓋的資訊範圍不斷豐富 。從早期對能耗、汙染毒害物質、迴圈性等指標的關註,引入了更為多樣化的新標識體系,包括產品碳足跡(PCF)和產品環境足跡(PEF)體系。

2.2.2 國際化

隨著全球化行程的推進,產品往往涉及復雜的全球供應鏈體系。 碳標識制度已經從國家區域內的治理政策,完全轉變成為了一個全球化的跨國治理體系 (Transnational Governance)。具體體現在以下幾個方面:

成為國際貿易的重要工具 :近年,供應鏈脫碳成為跨國企業和各行業龍頭企業的永續戰略的重點。碳標識為產品提供了符合特定法規標準的認證標識,使得其成為了國際或區域性貿易協定中實施貿易限制或征稅的依據,以及供應商獲得市場準入資格的條件。

跨國合作與互認機制 :建立國際互認機制可以減少認證的重復工作和成本,因此許多生態標識計畫開始推動全球範圍內的合作,在提高效率的同時,增強了標識的透明度和可靠度。

國際標準化和協調 :為增強生態標識的市場競爭力和有效性,各國的生態標識制度趨向國際標準的統一,使其標識在全球範圍內具有更廣泛的接受度和套用性,促進國家區域間的互認互通。具體而言,ISO標準和生命周期評價(LCA)等國際標準被越來越多的碳標識機制采納。

2.2.3 縱深化

碳標識在誕生和初步推廣階段,企業和社會力量發揮了關鍵作用,尤其在近十年來,由私營企業和機構自發的II型碳標識制度占據主導。隨著碳標識制度在專業化的B2B產品領域套用增加,並逐漸成為供應鏈管理的貿易工具,碳足跡已成為許多III型環境標識(EPD)的核心指標。 碳標識的內容和形式從簡單、直觀、定性的「碳中和」、「減碳」聲明標簽,向更定性、全面、專業的環境聲明轉變,透明度、可比性和可溯性成為標識的核心要求。其評價方法學和認證制度也由框架性的自願標準/通則指南,向更強調可比性、透明度和嚴格性的制度標準發展

此外, 政府和公共機構對碳標識制度的幹預也加強 。一方面,歐盟和亞太國家地區紛紛透過立法對II型標識進行更嚴格的規範;另一方面,中國等全球主要經濟體的政府開始計劃建立產品碳足跡標識與認證制度(I型標識)。總體而言, 碳標識制度逐漸從原來的企業自願認證及自願使用,開始向實行嚴格的評價標準和強制性的國家品質標識轉化,並且向國際統一的認證制度轉化趨勢十分明晰

本章節分別對三型別碳標識的管理與認證制度、技術標準、推廣與保障機制等進行梳理和對比,並選取國際的典型制度,透過案例分析的方式總結對值得借鑒的制度設計和措施。

3.1.1 總體特點

管理與認證 :I型碳標識的通常是由 政府、非盈利組織等公共機構 發起和實施, 具有統一的標識管理與認證制度

標識特征及套用: 通常為簡單、直觀的符號標識,主要套用於B2C消費品。主要目標是使得消費者快速辨識符合特定環境標準的商品。

保障制度: 政府透過立法、補貼、建立獎懲機制等措施進行幹預,以確保碳標識的市場套用,並確保其透明度和有效性。

下表總結了部份典型I型碳標識制度的案例和特點。

3.1.2 管理與認證制度

由政府建立統一的管理框架和認證制度,是I型碳標識的核心特征,也是其成功推廣的關鍵。 本文選取在歐盟各國成功推廣、制度設計成熟的 歐盟生態標簽制度 為參考案例進行總結和分析。

案例1.1 歐盟生態標簽(EU Ecolabel)的管理與認證制度

歐盟生態標簽(EU Ecolabel)

1)法律保障和統一的制度標準

歐盟生態標識是 以法律形式推出 的,但生產商可自願申請 歐盟生態標簽制度遵循兩個基本標準

ISO 14024:2018 -I 型環境標誌和聲明、原則和程式*: 規定標識的簽發與認證程式和原則框架。

ISO/IEC 17065 :規定了認證機構對產品、過程或服務進行認證時應遵循的要求,對第三方認證機構的資質要求進行規範。

2 多元且相互制約的管理架構

在管理機制上, 歐盟生態標簽主要涉及三層主體,在確保制度嚴格高效實施的前提下, 盡可能覆蓋生產者和消費者等不同利益相關方。

歐盟委員會: 作為最高管理機構,負責制修訂總體框架,設定產品類別和相關標準,對制度的總體實施情況進行監督。歐盟委員會生態標簽服務處編制了標識使用指南,對標識設計與使用等做了詳細規定和指導。

主管機構: 各成員國的政府主管部門(通常為環境部)認定的獨立公正的第三方機構(如法國生態標簽管理局), 負責本國的生態標簽申請和認證管理授權工作

歐洲生態標簽委員會(EUEB) :由各成員國的主管機構、歐盟環保局、歐盟消費組織、歐洲中心企業聯合會、歐洲商業、歐洲合作協會共同體組成,負責討論和協商生態標簽的戰略規劃、標準開發和改版等相關問題。 它確保各成員國在執行歐盟生態標簽時的標準一致性,並就新產品類別的引入進行決策

3)嚴格、透明且獨立的認證制度

標識的 認證流程 如圖6所示。首先,生產商(或零售商、進口商等企業)進行資格審查,確定產品或服務符合生態標簽的適用範圍;隨後,企業需收集所有必要的數據和證據材料,包括來自供應商和檢測機構的相關檔,並將其與申請一起送出給所在國的主管機構。 主管機構負責評估與稽核,並將授權第三方認證機構執行具體認證工作 ,包括檔稽核、現場檢查、產品測試等。認證透過後,主管機構將對申請人授予Eco-Label的使用授權證書,該證書將詳細說明適用的產品範圍和標簽的使用規則等。 授權證的有效期限通常在五年內,主管機構將定期開展重新評估和審查 ,確保授標產品符合最新的標準;持證企業也有義務在產品制造工藝、材料等發生可能影響合規性的變化時通知主管機構。

3.1.3 碳足跡評價標準

相比能效標識等環境標簽,收集、計算和呈現產品的生命周期環境影響資訊要復雜得多,包括碳足跡 。因此,明確、統一、詳細的碳足跡量化評價和聲明標準對確保標識制度的有效性至關重要。

全生命周期評價(LCA)是各類碳標識制度的基礎原則和框架 。目前大部份國家和地區的環境標識制度均以ISO 14040/14044標準為基礎,對於碳足跡標識, PAS 2050 ISO 14067:2018 標準 是目前國際上認可度最高、套用最廣泛的標準。此外,在由各國政府和官方機構主導的I型碳標識制度中, 許多國家都在上述國際通用標準的基礎上建立了符合本土生產工藝與能源結構的國家標準和資料庫, 作為碳標識評價的技術標準依據。其中,日本在推動標準的國際化和國內套用的做法值得參考和借鑒。

案例1.2 日本官方成立「碳足跡制度國際標準化國內應對委員會」

2009年,日本經濟產業省(METI)成立「 碳足跡制度國際標準化國內應對委員會

推動標準國際化 :委員會積極參與ISO及其他國際組織中參與制定碳足跡相關的標準制定工作,確保日本在國際標準中的話語權;

國內標準的實施與推廣 :委員會負責推動日本國內碳足跡制度的建立和普及,確保日本企業和組織能夠正確理解並使用統一的、全球認可的碳足跡標準,制定國內實施指南,為企業提供培訓和技術支持;

跨部門協作 :委員會協調政府、企業和學術界的力量,推動碳足跡制度在不同領域(如制造業、農業、服務業等)的套用,推動各個部門之間的資訊共享和技術合作。

該委員會的設立有效地在 減少了國內市場上標準碎片化的問題,提升了本土企業的國際競爭力 ,同時也提高了消費者的環保意識,促進了低碳產品的市場需求。

3.1.4 推廣與保障機制

國際上絕大部份碳標識制度以 自願性認證方式 開展,為了推廣碳標識在各領域的套用,提振市場需求,各國政府采取了不同的幹預性措施,在提高標識的套用與市場滲透中均發揮了有效的作用。本文選取了三個典型案例進行分析:

案例 1.3 歐盟綠色公共采購計劃

歐盟自2008年起發起了「綠色公共采購(Green Public Procurement, GPP)」倡議 將歐盟生態標簽和其他官方的I型生態標識納入采購招標的技術規範、獎勵條件或其他評審依據。 公共部門采購時,可以直接要求供應商提供具有EU Ecolabel或其他同等I型標識認證的產品。歐盟委員會釋出了一系列 GPP標準和指南

透過設立公共采購標準推廣碳標識制度具有諸多的好處:

一是有效刺激企業申請相關標簽的認證 。歐盟公共部門采購占GDP 的16%

二是節省行政成本和資源 。使用官方成熟的標識認證制度,可以簡化采購中的評估與認證流程,支持綠色供應鏈管理;

三是對中小企業的支持。 透過透明、統一的標準和技術指南,可以鼓勵中小企業參與,幫助其符合GPP要求。企業獲得標識認證後,更容易進入公共采購市場,從而獲得更高的市場穩定性。

案例 1.4 與龍頭企業及行業協會聯合發起相關倡議

回顧各國的I型碳標識的發展,大型品牌和企業的參與均對碳標識的普及和流行發揮了關鍵作用,尤其是 大型零售商 ,如英國樂購(Tesco)超市、日本永旺(AEON)集團等,極大推動了碳標識在食品飲料及日用品領域的套用。

對於 工業領域及B2B產品 ,德國的產品碳足跡機制提供了較好的範例:德國聯邦環境署與本土領先的工業和制造企業開展合作,包括巴斯夫(化工)、拜爾(農業和化工)、博世(家電及汽車零部件)等,透過標準制定、試點驗證和政策支持,推動碳足跡標簽的可信度和行業接受度。

對於企業而言,獲得I型碳標識認證在提升品牌價值的同時,也間接促進了消費者對碳標識的認知度和接受度。

案例 1.5 發揮平台影響力:丹麥生態標簽組織

透過建立行業協會、組織和合作平台等方式,也在推動生態標識在各領域的需求和套用上發揮關鍵作用,其中,丹麥生態標簽組織是助推歐盟生態標簽的關鍵合作平台:

丹麥生態標簽組織 (Ecolabelling Denmark) 采購網路 」(Procurement Network),作為覆蓋各利益相關方的合作平台, 其主要發揮三個功能

一是 推動公共和私營部門優先采購生態標簽產品和服務;

二是 提供工具和資源,幫助采購方理解和套用生態標簽的標準,支持其開展評估並做出采購決策;

三是 建立一個合作平台,使成員可以交流經驗、案例和最佳實踐。

該采購網路的成員包括公共部門、私營部門和非政府組織;此外,近年該網路還 吸納了金融機構、銀行與保險公司等投融資主體, 進一步激勵了生態標簽的推廣和套用。

加入該網路的成員必須滿足以下要求:

擁有公開可查的采購政策 :政策中需明確說明如何在招標和其他采購情況下積極套用環境標準,官方生態標簽的使用是該政策的重要部份;

遵守聯合國全球契約 (UN Global Compact)原則:銀行和投資公司還需遵守聯合國負責任投資原則(Principles for Responsible Investment, PRI)。

承諾每年報告生態標簽產品和服務的采購情況 :透過報告能夠每年證明其在采購方面取得的顯著改進。

實踐證明,這種建立覆蓋多種利益相關方成員的合作平台在推動生態標識機制的需求和套用上效果卓越,也因此被歐洲及全球各國家地區廣泛套用。

3.2.1 總體特點

II型碳標識由 私營企業或民間組織自行發起和實施 ,因其靈活性和低成本而廣受企業歡迎。該類標識具有以下典型特征:

管理與認證 :沒有統一的外部管理制度,不涉及外部機構的評審和頒發證書。由企業或利益相關方構成的組織聯盟制定相關內部標準,開展自治管理;

標識特征與套用: 標識的內容、形式和使用規則均由企業自行決定,通常會與品牌、市場行銷和客戶需求緊密結合。標識資訊大部份為定性描述,如「碳中和」、「氣候友好」。當前大部份套用於B2C的消費品,尤其是食品、飲料、鞋服、日用品等(圖7);

保障制度: 應遵循ISO 14021標準及所在國家相關的法律法規,以確保標識的透明度和可信度。

過去十年間,大量II型碳標識湧現,私營部門成為碳標識體系的主導力量

制度靈活和高效: 相比政府主導的碳標識制度, II型標識更加靈活,可以適應不同市場的需求,相關方案實施的行政成本和經濟成本均較低,可以快速推出、修訂和擴充套件。

覆蓋範圍更廣: I型標識制度通常僅局限於部份國家和地區內,隨著全球供應鏈的增長和跨國公司的參與,私營部門企業透過II型標識更高效地推動覆蓋全球範圍的碳標識體系。

天然的市場帶動效應 :隨著消費者意識的提高,碳標識等環節標簽可以幫助品牌提升形象,建立有利競爭,並形成溢價效應。洲和北美市場的多項消費者調查表明,具有生態標識的產品平均可以產生1%-4%的溢價

3.2.2 管理與認證制度

II型碳標識由私營企業和組織自行管理,不具備統一的制度標準,主要受各國家地區針對環境聲明的相關法律法規約束。國際上,ISO制定釋出了 ISO 14021:2016 -II型環境標誌和聲明 標準,為企業自我環境聲明提供指導和規範。與其他環境標識制度相比, ISO 14021更側重於聲明的過程和方法, 而不是像其他三方環境標簽那樣對產品本身的環境效能進行評估和認證。

ISO 14021對 II 型環境標識的規範和要求主要包括以下幾個方面:

準確性和清晰性: 所有的環境聲明都應基於可靠的數據和事實,不能誇大或誤導消費者;應明確解釋環境聲明的意義,例如,「環保」或「可回收」這樣的聲明應該有明確的定義和範圍;

透明度: 企業需要對其環境聲明提供相關的證據和依據,比如原材料來源、生產過程或產品的回收再利用能力等;

評價方法與範圍: 聲明要基於產品或服務的生命周期分析,清晰界定其環保特性,不能跨越不相關的生命周期階段;

避免誤導性適用: II 型環境標識必須避免與其他第三方認證標識混淆;禁止使用有潛在誤導性的影像或詞語;

不對比聲明: 不得透過對比的方式進行不公平的環境聲明,除非可以證明相關比較的準確性和公正性。

本質上屬於「驗證(validation)」而非「認證(certification)」,二者區別如下表:

因此, 獲得第三方的「驗證」可以幫助提高碳標識在消費者和下遊客戶中的信任度,但並不能說明其得到了國家認證認可法律制度下的「認證」。 有些II標識制度會與第三方機構、公共部門合作,例如一些電商零售平台會對獲得特定的I型官方標識以及自建的標準的產品授予額外的「認證標簽」,並對其授標產品進行市場推廣,但由於這個標簽本身 由電商平台建立並建立篩選機制 只能反映該平台推動永續產品的承諾或價值評判, 仍然屬於II型標識 的範疇。

3.2.3 碳足跡評價標準

II型碳標識在數據收集和碳足跡量化方法等方面尚無國際公認的標準,但生命周期評價(LCA)的原則和框架已成為共識,常用的標準包括ISO 14067、PAS 2050、GHG Protocol等。即便是基於LCA的方法,由於具體的評價範圍選擇、數據標準、使用資料庫的不同,結果也存在較大差異, 因此一個碳標識的可信度更多取決於其評價方法和數據的透明度

一些對生態標識需求更高的消費品類別,如食品、服裝、電子產品、家電等, 私營龍頭企業往往會自行制定釋出企業內部標準和資料庫 因其廣泛的影響力而逐漸在在全球行業內被推廣套用 。例如聯合利華的永續生活計劃(USLP,Unilever Sustainable Living Plan)中了一套嚴謹的環境績效評估指標,包含了對碳足跡、水足跡、廢棄物等環境影響評估方法,被套用於全球2000多個品牌

鏈主企業透過自發開展產品碳足跡標識計畫,也為其資料庫的開奠定了基礎。例如宜家(IKEA)開發了一套全球供應鏈碳排放數據管理系統,整合了其所有產品的碳足跡資訊,並與第三方機構合作建立開放數據平台;亞馬遜也透過其「氣候友好承諾」認證計畫建立了一個涵蓋數百萬產品、各行業領域的碳足跡資料庫。 這些商業資料庫將在支持供應商開展碳足跡計算和認證、推動數據透明度、促進行業協作等方面發揮重要積極作用

3.2.4 推廣與保障機制

跨國的龍頭企業、鏈主企業及零售平台,利用自身對供應鏈的影響力,成為碳標識得以在全球範圍推廣套用的關鍵力量。部份企業,如樂購(Tesco)、巴斯夫等,選擇直接采用官方I型標識對供應商設立要求,聯合利華、亞馬遜等則選擇自行建立II型標識,也獲得了成功的市場響應。對亞馬遜的案例介紹如下。

案例 2.1 亞馬遜「氣候友好承諾認證」

亞馬遜的「氣候友好承諾認證(Climate Pledge Friendly)」計劃

獲得「氣候友好承諾」認證有兩種方式:一是透過亞馬遜建立的認證(目前包括「緊湊包裝設計」和「二手認證」兩類);二是如果獲得亞馬遜認可的第三方認證(包括了Carbon Trust碳標識、Fair Trade、USDA Organic等I型環境標誌),可直接被授予亞馬遜的「氣候友好承諾」標識。

在大幅提高了碳標識在全球市場套用的同時,II型碳標識制度已經發展成一個復雜的「叢林」,其中充斥著多方的參與者、方法、數據和制度設計。分散、不透明的制度會使消費者感到困惑,導致對碳標識的信任度下降 透過立法 來規範碳標識及各類環境標識使用。下表展示了目前全球涉及碳標識規範的法規。

可以看出,各國家及區域針對碳標識的立法和監管具有以下共同特征:

1) 在法規內容和監管力度上 歐盟和法國 均由最高 立法機構 制定出台了相關的法律, 具有強制性的法律效力 ;其他大部份國家主要由 行政部門 (主要為消費及市場監管部門)制定釋出 非強制性的規範或指引

2)各國均針對 「碳中和」 和其他 基於「碳抵消」 的碳標識聲明予以明確禁止或嚴格規範;

3)各國均強調了標識和聲明應遵循清晰、具體、具有科學客觀證據支持的原則;日本特別強調應遵循全生命周期評價(LCA)的原則框架;

4)各國法規均對違規的處罰進行了明確規定,包括罰款、公開披露和黑名單等方式。

3.3.1 總體特點

與其他兩類標識制度相比,III型環境聲明(EPD)更多是 一種環境資訊披露工具 。它的核心作用是提供透明、可比較的環境效能數據, 為專業采購和政策制定等提供決策支持 ,而非直接進行價值性判斷、符合性評定等。目前國際的III型環境聲明(EPD)均為覆蓋多項環境影響指標的綜合評估體系,尚未有專門針對碳足跡的標識制度,但碳足跡是各類EPD制度的重要評價指標之一。對EPD制度總體特征總結如下:

管理與認證 :由獨立第三方認證機構或國家級EPD計劃營運機構管理;

標識特征及套用: 最終形式為詳細的量化數據和標準化格式報告形式而非簡單產品標識,目的是支持專業采購、政策制定、供應鏈管理等,主要套用於建築、能源、工業等領域的B2B產品;

保障制度: 嚴格遵循ISO 14025標準,須基於全生命周期評價(LCA)和產品類別規則(PCR)開展量化評價。各國逐漸將EPD納入政府采購和行業標準中。

1.1.1 管理與認證制度

當前國際的EPD制度主要有兩種模式 一是 由瑞典政府建立的國際EPD®體系,作為一個 跨國運作的全球環境聲明計畫, 采取「特許經營」的模式,在全球十余各國家設立區域中心; 二是 在國家或區域範圍內獨立執行的EPD認證體系,典型案例如日本和南韓的EPD機制(表10)。 前者更多服務全球市場 ,強調國際競爭力和跨國標準的適用性, 後者則更加註重在地化和政策驅動 ,優先服務國內重點行業的綠色永續發展。

案例 3.1 國際EPD®體系的執行管理制度

國際EPD®體系是世界上第一個也是執行時間最長的EPD體系,最初由瑞典環境保護署 (SEPA) 和工業界與1997年建立,從2014年起由瑞典環境科學研究院(IVL) 接管,並成立專門的子公司EPD International AB負責營運。國際EPD®體系目前在全球十余個國家(包括中國) 設立了區域中心,授權其在區域內獨立營運和管理,其他國家如要獲得EPD®認證則需透過國際EPD®體系的系統註冊。下圖以中國區域為例展示了其管理運作機制。

在認證流程上 ,主要包括五個步驟:1)選擇合適的產品類別規則(PCR);2)開展生命周期評價(LCA);3)編寫EPD報告;4)有資質的第三方驗證;5)註冊和釋出EPD。

對於認證機構的資質及管理 ,國際EPD®體系遵循國際標準 ISO/IEC 17065:2012「合格評定產品、過程和服務認證機構的要求」,對符合資質的第三方認證機構進行公開和定期稽核

案例 3.2 日本與南韓的EPD執行管理制度

日本Eco-Leaf機制和南韓的EPD制度是第二種EPD執行模式的典型代表。與I型碳標識制度一樣,其 由國家政府和官方公共機構主導 :日本Eco-Leaf機制由日本產業環境管理協會(JEMAIM)管理,南韓EPD體系南韓生態產品振興院(KOECO)負責具體工作執行。該類EPD機制通常會 與國家或區域的綠色發展戰略目標和法律法規緊密結合 ,為政策制定、法規監管、綠色轉型措施等提供保障。

在認證流程上 ,各國的EPD機制基本一致,遵循「選擇或制定PCR-開展LCA評價-報告編寫-第三方稽核-結果釋出」的路徑。 第三方機構的資質通常由主管部門進行認可和培訓 ,並需要具備本地法規和ISO標準的審查能力。

3.3.2 碳足跡評價標準

全球各類EPD均遵循兩個基本制度框架:

ISO 14025: 規定了EPD的基本原則框架,包括編制過程、數據收集、驗證和報告等方面的要求;

產品類別規則(PCRs) :為特定產品或服務的環境資訊提供標準化的計算和報告方法。每一份EPD聲明都應依托相應的PCR,相同產品應按照同一類PCR標準編制EPD,以確保公平可比性。

在PCRs的制定上,國際EPD®體系采取開放的開發模式,鼓勵國際各利益相關方的參與,而國家獨立執行的EPD機制通常更強調方法學和數據的本土化 。其特點分別如下:

案例 3.3 國際EPD®的開放式PCR開發模式

國際EPD®體系采取開放的開發模式,企業及各相關方可進行PCR的開發和註冊。這有助於全球積極參與EPD機制,促進標準的全球化、提高效率並促進制度公平性。

PCR開發遵照國際標準 ISO/TS 14027 實施,開發過程分為發起、起草準備、公開征求意見、稽核批準和釋出、更新五個步驟。其中 編制PCR檔 由來自獨立實體的相關行業代表、LCA技術顧問和其他利益相關方代表(消費者、行業協會、非盈利機構等)組成 PCR委員會 負責; EPD技術委員 會負責對PCR審查和批準; EPD總秘書處 負責PCR的釋出和管理。整個過程一般需要8-10個月,一份PCR的有效期為4年

國際EPD®體系在初期主要套用於建材領域,如今已覆蓋化工、電力能源、基礎設施和建築物、機械和裝置、食品飲料、包裝材料、紡織服飾、紙制品、家具、車輛運輸、服務類產品等12類產業,共計130多個PCR方法學

案例 3.4 日本與南韓推動標準本土化與國際化的兼顧

在歐盟地區主導了碳足跡評價標準和資料庫的背景下,日本EcoLeaf計畫和南韓EPD機制都 建立了本土化的標準和資料庫 ,以確保結果可以準確反映原生的生產工藝與能源結構。日本EcoLeaf計畫專註於日本市場,開發了 日本本土的LCA計算平台(EcoLeaf LCA Tool)和生命周期資料庫 。該工具和資料庫在計畫之外也被國內各行業領域廣泛套用。

南韓EPD的PCR制定一方面 以國際EPD®體系的樣版為基礎,確保與國際體系的技術相容和互認互通 ;另一方面, 針對電子產品、汽車零部件、建材等南韓優勢產業 制定了專屬的本土化PCR ,並使用在地化的資料庫,強調區域適應力和精確性。

3.3.3 推廣與保障機制

案例 3.5 國際EPD®體系在全球推廣擴張的經驗

瑞典發起的國際EPD®體系逐步發展成為被全球廣泛使用和認可的EPD制度,主要有以下成功因素:

一是標準的國際化。 EPD機制的管理、認證和方法學開發均以ISO標準為基礎(ISO 14025/14027/17065),為其國際化奠定了規範基礎,增強了可信度和全球接受度;

二是全球推廣與多邊合作。 具體體現在:

與其他環境認證體系的整合 :EPD逐步與LEED 為其在建築、制造業等領域的廣泛套用創造了條件

區域與行業擴充套件 :透過與不同國家和行業協會合作(如歐洲建築行業、亞洲制造業),制定適用於不同地區和行業的PCRs;增加適配性,提高了各地企業參與的積極性。

案例 3.6 日本與南韓推行本土EPD制度的措施

由於日韓EPD計畫的 目標是服務國內政策需求和綠色采購 因此在推行與保障機制上,也更加註重與本土產業及綠色政策制度的結合 ,同時透過技術支持和補貼降低企業參與門檻。總結日本與南韓EPD機制的主要措施如下:

一是納入公共采購制度要求。 日本【綠色采購法】明確要求政府和公共機構在采購過程中優先考慮透過環境標識認證的產品和服務

二是提供投融資優待政策。 日本環境省頒布的【綠色債券指南】(2020年),以及日本經濟產業省【氣候轉型金融基本指引】(2022年),均提到對在產品和服務中引入生命周期環境績效評價的企業提供融資支持和政策傾斜

三是為企業提供技術與財務支持。 為降低中小企業的參與門檻,推動更多企業參與,日本和南韓均為企業提供了相關技術和成本的支持,包括對中小企業設定更簡化的認證流程,提供專門的培訓和技術指導,並透過補貼、稅收優惠等降低認證成本。

四是推進國際合作與互認 。為了滿足本土企業的國際化需求,避免重復認證的成本,各國的獨立EPD認證機制也在不斷推進與國際機制的互認互通。當前,南韓EPD制度已經與國際EPD系統在建材領域實作了部份對接互認,並在國際綠色建築認證中被參照。日本的 SuMPO(永續管理促進組織)也與國際EPD®體系簽署了諒解備忘錄(MoU)

上述的各類碳標識制度在其實施和發展過程中,也都面臨著共有或獨特的問題和挑戰。本文對當前亟待解決的問題和挑戰總結如下。

在碳標識制度全球化的趨勢下,對統一協調的國際標準的需求愈加迫切。盡管ISO國際標準和LCA方法為碳標識提供了基本原則和框架,但在具體的評價方法和認證要求上,尚缺乏統一、公認的國際標準。具體體現在以下方面:

1) 生命周期評價(LCA)方法的復雜性與標準化不足

產品碳足跡需依賴生命周期評價方法,而LCA的邊界定義、數據來源和建模方法在不同標準和國家間缺乏一致性,導致了結果的不可比性。不同組織使用的數據集和方法可能不相容,從而降低結果的透明性和可信度。

2) 數據品質與可得性參差不齊

一方面,產品碳足跡的數據可獲得性和品質目前仍難以保證,尤其是在開發中國家,企業的環境數據收集和管理水平參差不齊。另一方面,若碳標識制度設計產品間的橫向對比,則對數據來源的透明性和一致性要求較高,但現有標準在實際操作中未提供足夠的指導。

3) 缺乏統一明確的認證制度

ISO 14020系列國際標準未明確碳標簽第三方驗證的細化要求,導致認證機構的驗證標準和方法可能存在差異。缺乏對驗證過程、頻率及獨立性等相關規定缺乏統一標準,可能引發利益沖突,降低標識的可信度。

碳標識等環境類標誌的財務成本可以分為兩部份: 一是 標識的認證費用,以及參與相關標識計劃的訂閱和維護費用; 二是 調整生產過程、開展基礎設施改造以確保產品獲得相關標識的成本。

高昂的認證費用一直是對生態標簽制度的主要批評之一 。根據國際經濟合作暨發展組織(OECD)的報告,木材生態標簽的認證成本約占其成本的5-10%;遵守德國的花卉產品標簽計劃(Flower Label Program)則將使生產商每年至少花費2,500美元,此外每盒切花還需支付每個標簽1美元的費用 溢價所帶來的收益增長振幅通常要遠低於成本的漲幅 ,且溢價效應通常僅在特定的商品類別和標識內容中較為明顯(如「有機食品」等可以給消費者帶來健康益處)

除了經濟成本,參與和獲得生態標識認證通常對 專業能力、人力資源、外部技術支持和資訊 等都提出了較高的要求, 給中小企業和開發中國家出口商造成潛在的阻礙 。這進一步加劇了其在全球貿易中的被動和劣勢地位。

目前,ISO是國際上認可度最高的國際環境相關認證體系,受到許多生產商的青睞,尤其是在已開發國家。然而, 開發中國家在申請ISO認證方面的進展較慢,其中的主要原因之一就是ISO認證涉及大量時間和資源的投入。 一個生產商如要獲得ISO 14001認證的總費用估計可能超過5,000歐元

有證據表明,消費者對生態標識的信任和熱情已經逐漸下降。根據英國的MORI市場研究公司調查發現,1991年以來,一種「環保」產品(價格大約為10英鎊)的溢價下降了40% 盡管大部份消費者對碳足跡標簽持積極態度,但在實際購買決策中,其影響力仍十分有限

作為最早發起和倡導碳標識的私營企業,Tesco和聯合利華已經於2021年先後終止了碳足跡標簽計劃,因為市場結果表明 消費者的購買行為並沒有因產品碳標簽而實質性改變

消費者對碳標簽等生態標識的熱情下降,另一個重要原因是 對資訊透明度的質疑增加 。隨著近年來「洗綠」、誤導性環境聲明案例層出不窮,導致消費者信心下降,生態標識的市場影響力也因此折損。

一個有效的碳標識制度不僅是資訊的傳遞工具,更應是改變市場行為、引導產業和社會綠色低碳轉型的重要手段。因此,政策制定者需要思考的一個關鍵問題是: 碳標識制度是否真正促進了更低碳永續的生產,或在多大程度上貢獻了產業鏈的降碳 ?

碳標識制度的有效性通常取決於 市場滲透率 標準嚴格程度 兩大因素,而兩個因素之間存在一定的互斥關系:如果認證的標準設定嚴格,那麽低市場滲透率是不可避免的;如果目標是更大的市場滲透率,那麽就需要放寬標準的嚴格性。因此,如何進行權衡和取舍,也給政策制定者帶來了挑戰。

來自行業的另一個批評時, 碳標識等生態標識制度可能會阻礙減排技術的創新 。因為碳標識的指標較單一,廣泛的生態環境標識標準也通常基於對現有技術的分析,這種「一刀切」的標準可能無法適應不同行業、產品或技術的發展需求,限制企業探索更具創新性的減排路徑。此外,認證相關的高額費用也會使得中小企業放棄技術創新;為避免認證失敗,部份企業也會采取更保守的減排措施,放棄潛在高效的新技術

針對上述的問題和挑戰,同時結合中國碳標識與認證制度建設的目標與現狀,本章節基於第三章的案例分析,總結提煉了幾點關鍵的啟示和建議如下。

縱觀全球生態標識制度的發展,I型標識至今仍是認可度最高、執行時間最久且體系最成熟的一類標識。此外,III型標識(EPD)在許多國家的套用和推廣也得益於相關政策法規的建立。這在一定程度上表明, 官方生態標識制度在整個環境標誌體系中具有獨特的地位, 因為它們被認為是可信的,而非誤導性的。尤其對於碳標識體系發展處於初期階段、公眾意識尚不足的國家, 由政府建立統一的管理框架和認證制度,是碳標識取得消費者信任並規模化發展的關鍵

由政府或非盈利機構主導的I型和III型標識都建立了統一的管理和認證制度,在管理機制上,存在兩種主要模式: 一是 僅限於本國(區域)內,政府或其建立的官方機構起到主導作用; 二是 跨國運作的全球生態標識計畫,通常由非營利組織和企業主導,第三方認證/審計機制在其中扮演重要的角色,用以將私人規則轉化為具有約束力的規範

在具體的制度設計上,第一種模式可以參考:

案例1.1 歐盟生態標簽(EU Ecolabel)的管理與認證制度

案例3.2 日本與南韓的EPD執行管理制度

對第二種模式, 案例3.1 國際EPD®體系的執行管理制度

當前碳標識制度的國際化發展趨勢已經十分明晰,因此應建立國際定位的標準制度,確保與國際制度的互認互通;另一方面,技術標準應該充分體現本土的能源結構和生產技術特征,增強自主性與技術話語權,並促進本國的碳足跡管理體系建設。

日本與南韓在技術標準的本土化開發及國際互認上提供了值得借鑒的案例,具體見:

案例1.2 日本官方成立「碳足跡制度國際標準化國內應對委員會」

案例3.4 日本與南韓推動標準本土化與國際化的兼顧

從全球視角,各國應積極參與制定 國際統一的評價測試要求、方法學標準和認證制度 ,並建立 制度間的互認互通機制 ,促進制度公平性,避免重復認證。當前,一些生態標識計劃在評價標準、數據要求等方面采取「一刀切」的方法,未能反映不同國家地區的情況,造成了貿易壁壘,限制了標識制度在全球的普及。

在這方面,國際EPD®體系建立的全球「特許經營」模式和開放的PCR方法開發模式為促進碳標識制度的全球化提供了思路,具體見:

案例3.1 國際EPD®體系的執行管理制度

案例3.3 國際EPD®的開放式PCR開發模式

案例3.5 國際EPD®體系在全球推廣擴張的經驗

總結不同碳標識制度的推廣方法,政府的適當幹預和市場機制的驅動都發揮了重要作用,其中主要包含以下三種方式:

5.3.1 將碳標識納入公共采購制度標準

公共采購作為重要的政策工具,將碳標識認證納入其中,有助於傳遞明確的政策訊號,推動全社會向永續發展轉型。目前,歐盟、日本、澳洲等國家均 透過立法或標準制度的設立,將生態標識認證納入公共采購標準,對獲得相關認證的產品予以政策傾斜 。公共采購具有顯著的市場影響力和連鎖效應,同時還可以與已有的綠色低碳政策相結合(如綠色建築/工廠/園區評價),進一步加強工業制造、建築、交通等非消費品重點行業的產業鏈脫碳。詳細的案例見:

案例1.3 歐盟綠色公共采購計劃

案例3.6 日本與南韓推行本土EPD制度的措施

5.3.2 提供直接的財政與技術支持

針對4.2中敘述的認證成本高昂和對中小企業的不公平問題,政府可以透過提高財政與技術支持,進一步降低企業負擔,降低中小企業參與門檻。具體措施上, 財政支持 包括提提供市場有利競爭、投融資傾斜和直接的財政補貼和稅收優惠政策; 技術支持 包括對中小企業設定更簡化的認證流程,提供專門的培訓和技術指導等。案例可見:

案例3.6 日本與南韓推行本土EPD制度的措施

此外,對於透過碳標識制度間接成為貿易壁壘,造成對開發中國家的貿易歧視的問題,本文認為,碳標識制度應立足於共同應對全球的氣候變遷和環境挑戰,在制度標準向國際化發展的背景下,已開發國家也應該承擔相應的責任,為開發中國家提供相關的財務和技術支持。

5.3.3 龍頭企業及行業協會發起倡議

不論是政府和公共機構發起的I型、III型碳標識,還是民間力量主導的II型碳標識,龍頭企業和行業協會等組織都對制度的推廣發揮了關鍵作用。 一方面, 政府可以與重點行業的鏈主企業合作,設立供應鏈脫碳的目標和要求,以帶動上遊供應鏈企業參與碳足跡的計算和認證; 另一方面, 成立覆蓋廣泛利益相關方的協會、網路組織或合作平台,也可以全方面提高碳標識的市場滲透率,促進碳足跡數據的共享,提高企業碳足跡管理水平,提高社會對碳標識的認知。

詳細的案例可參考:

案例1.4 與龍頭企業及行業協會聯合發起相關倡議

案例1.5發揮平台影響力:丹麥生態標簽組織

案例2.1 亞馬遜「氣候友好承諾認證」

註:

2021 年全球碳標簽發展報告,2022

本文對兩個詞的使用與中國標準和政府公開檔中的常規用法保持一致。

2021 年全球碳標簽發展報告,2022